目录
无论一个程序多么直观、强大,新用户通常都需要时间来熟悉它,并掌握能最大化工作效率的技巧。因此,在本文中,我们将分享一些 Abaqus 的使用技巧和小窍门,以帮助您缩短学习周期、加速分析过程,并充分发挥这款全新有限元分析软件的潜力。
技巧一:使用自动“通用接触”交互
在任何仿真软件中创建研究时,准确的接触交互都是必不可少的。您肯定不希望看到实体相互穿透或在不应粘连时粘在一起。如果您曾手动点击过无数个面-边对,就会知道这有多繁琐——而且还可能遗漏!幸运的是,Abaqus 引入了一个可靠的解决方案,可极大提升这一过程的效率和准确性。
无论是 Abaqus/Standard 还是 Abaqus/Explicit,您都可以使用“自动”选项来包含所有外部单元面、边以及解析刚性面,这将自动考虑所有可能的节点-面、边-边和自接触交互。
测试表明,通过此方法可以可靠地识别和计算接触对,因此 GoEngineer 建议在可用时优先使用此功能,以加速处理过程并获得最佳结果。如有需要,您还可以在通用接触检测的基础上,为特定实体对添加额外的接触定义。



“通用接触”自动检测的各种接触交互类型示意图
请在“交互”模块中选择“通用接触”选项。

“交互”模块中的“创建交互”对话框
技巧二:使用颜色编码提升清晰度
颜色编码是一种实用的技巧,可用于验证选择、为报告导出图像,并使您的前处理和后处理过程尽可能清晰。在 Abaqus 中,您可以通过颜色编码工具栏(视图 > 工具栏 > 颜色编码)按材料、边界条件、约束等对部件/实例进行颜色标记。

如何按部件材料进行颜色编码?
此技巧提供了一种在创建研究或分析结果时轻松区分特定类型组件的方法。根据当前使用的模块(例如部件、装配、可视化等),颜色编码会有不同的选项。
技巧三:正确分配截面属性
一个常被忽视的关键点是正确为模型分配截面属性。截面可按需创建,但必须将其分配至相应区域,才能在分析中产生预期效果。用户有时会创建一个截面,计划为其分配与模型其他部分不同的材料,但在运行分析前却忘记将其分配到目标区域。
在“属性”模块中,您可以通过主菜单栏的截面 > 创建… 来创建并命名一个截面,以便对其应用特定的属性或单元类型。

“创建截面”对话框
为应用截面设置并使其在分析中生效,请通过主菜单栏的分配 > 截面,将您的截面定义分配至模型的特定区域。

分配已创建的截面
通过截面 > 管理器,可查看并编辑已分配的截面。

截面管理器对话框(用于查看/管理截面分配)
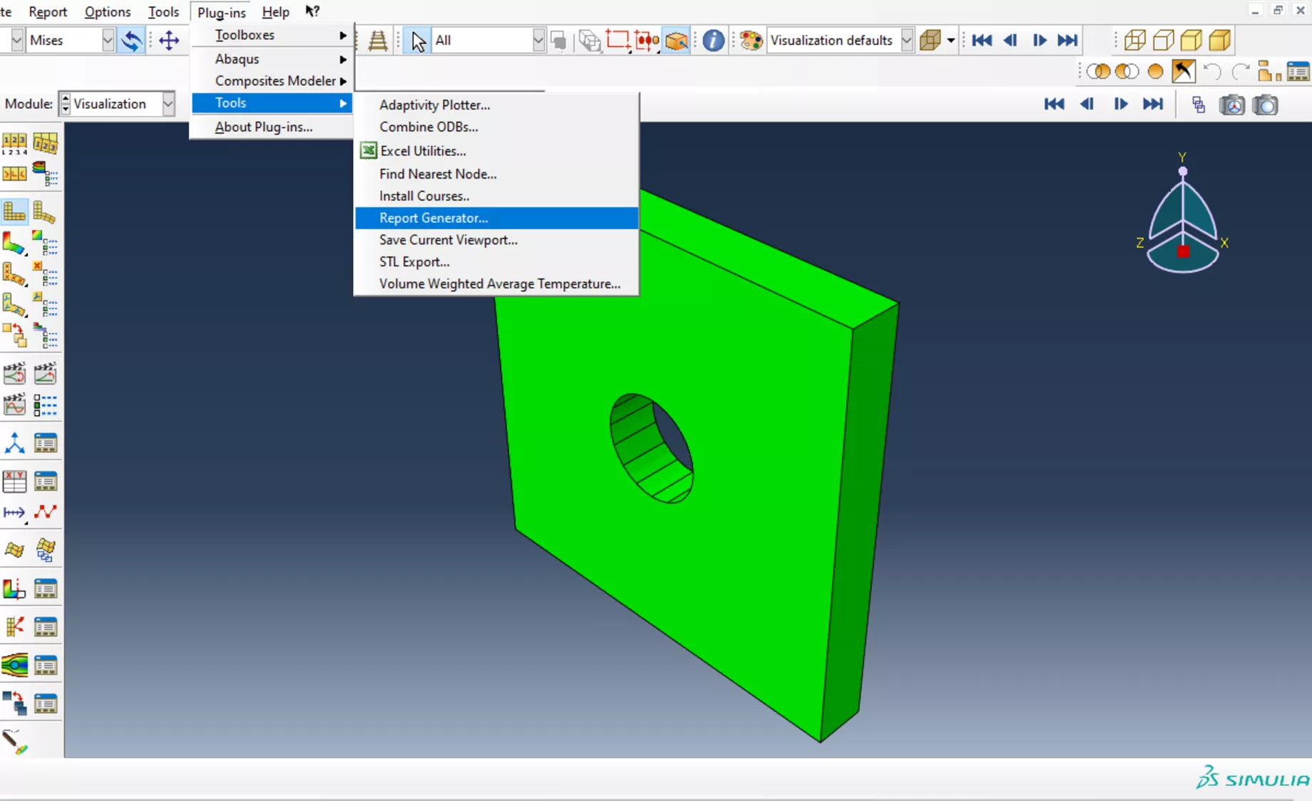
技巧四:生成报告
报告生成器允许您利用 Abaqus 输出数据库(.odb 文件)中的模型和结果数据,创建 HTML 格式的报告。您可以通过调整设置,选择报告中需要包含的内容,并自定义其外观。此外,您还可以将常用的报告设置保存为报告选项文件,以便在其他会话中直接加载使用。
启动报告生成器:在“可视化”模块中,通过主菜单栏选择插件 > 工具 > 报告生成器。选择需要包含的内容后,点击“生成”。Abaqus/CAE 将自动生成报告,并在默认浏览器中打开。

如何启动自动报告生成器?

自动生成的HTML报告中绘图示例
技巧五:自定义三维视图控制
许多用户是在熟悉了其他CAD系统(如SOLIDWORKS)后开始使用Abaqus的。Abaqus拥有自带的旋转、平移和缩放控制方式,但这些功能可以自定义,以匹配您最习惯的操作设置。具体操作为:进入工具 > 选项… > 视图操作,然后从下拉菜单中选择您最熟悉的应用程序界面。

如何打开视图操作选项对话框?
Abaqus中还有许多其他自定义选项可供设置,包括内存分配、图标显示、工具栏可见性等。您可以探索工具 > 自定义、工具 > 选项和视图菜单,以找到更多优化Abaqus使用体验的方法。
技巧六:快速切换视图方向
在处理模型时,反复旋转和缩放以获取正确的视图方向可能令人感到不便。与其他CAD软件类似,Abaqus也提供了一个工具栏,可让您在顶视、底视、左视、右视、前视、后视、等轴测视图以及任何自定义保存的视图之间快速切换。不过,此工具栏默认不一定可见。要找到它,请在视图 > 工具栏中勾选“视图”选项。

如何访问“视图”工具栏以快速切换至预设方向?
该工具栏最右侧的图标允许您将当前模型方向保存为用户自定义视图。您可以将当前视图分配给“自定义1-4”中的任一选项,或替换某个现有的默认视图。

可从此工具栏访问的自定义视图方向设置对话框
技巧七:适用于SOLIDWORKS的Abaqus关联接口
虽然Abaqus自带内置CAD系统,并能与大多数第三方CAD程序良好协作,但有一款专门为SOLIDWORKS设计的接口插件。该插件支持将几何体直接从SOLIDWORKS传输至Abaqus/CAE。文件仍与SOLIDWORKS保持关联,因此在SOLIDWORKS中对模型的修改可同步更新至Abaqus,而不会丢失任何分析设置。

Abaqus关联接口将模型从SOLIDWORKS推送至Abaqus的示意图
虽然这些技巧本身不会让您立即成为Abaqus专家,但它们能有效提升您的软件使用效率和效果。这些都是我希望自己能早些掌握的实用知识,希望它们能帮助您在Abaqus/CAE的学习道路上更快起步。
Abaqus培训课程
想要进一步提升您的Abaqus技能吗?我们的课程目录包含10多门在线、讲师指导或自定进度的Abaqus培训课程,涵盖从入门到高级的各类主题。查看课程目录了解详情。







