您想在识别和最小化合规性问题的同时避免创建多个物理原型吗?您是否希望缩短产品上市时间和成本?不要再看了。SIMULIA CST Studio Suite拥有一切。
达索系统 的 CST Studio Suite 是一站式解决方案,可满足您从静态到高频的所有电磁和多物理场仿真需求。CST Studio Suite 具有用于分析高性能 3D EM 组件和系统的设计、分析和优化工具,所有这些都在一个用户界面中。
CST 工作室套件环境
CST Studio Suite 为设计和编辑仿真模型提供了一个完全参数化的环境。它还支持各种CAD和 EDA 文件的导入/导出,从而确保与众多CAD和 EDA 软件无缝集成。它带有一个庞大的材料库,其中包括各种复杂的非线性材料以及用于生物应用的人体模型。它具有各种工具,可帮助设计天线、滤波器、各种射频组件、电机等。

CST 中强大的求解器范围从通用时域和频域求解器到满足电力电子、电缆、电机等应用特定要求的求解器。它还具有用于热和结构分析的多物理场求解器,可以与您的电磁模型无缝耦合。CST 具有共轭传热 (CHT) 求解器,可帮助您解决 PCB 和封装的电子冷却需求。
过滤器的耦合热-EM 分析


CST 具有内置优化器,可用于通过参数化模型中的任何几何参数或材料属性来优化您的设计。这不仅可以帮助您在不影响性能的情况下开发优化设计,还可以让您在虚拟环境中遵守严格的认证规定。

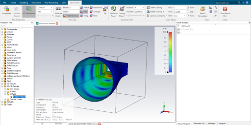
CST 中出色的后处理和可视化工具可帮助您轻松捕获所需参数。CST Studio Suite 提供高性能计算功能,可帮助您利用硬件和软件加速方法。这有助于您在模拟大型和笨重的模型时以最佳方式利用您的资源来节省时间。
当前的技术发展需要一流的仿真工具和软件来设计和分析高效、可靠和具有成本效益的产品。CST 通过提供一个虚拟环境来分析您的所有设计,甚至在开发物理原型之前提供准确的仿真结果,从而帮助您应对所有这些挑战以及更多挑战。因此,CST Studio Suite 通过减少物理原型的数量和最大限度地减少合规性问题,同时不影响您的产品质量,有助于减少您的产品上市时间和成本。







